Page 388 - flowchart-finance
P. 388
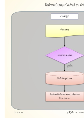
จัดท ำทะเบียนคุมเบิกเงินเดือน ค่ำจ้ำงประจ ำ บ ำเหน็จบ ำนำญจ่ำยตรง งานบัญชี
งานบัญช ี งานงบประมาณ
รับเอกสำร เอกสำรที่เกี่ยวข้อง
แก้ไข
ไม่ถูกต้อง เลือกรำยกำรรหัสบัญชีแยก
ตรวจสอบเอกสำร ประเภทในสมุดรำยวันทั่วไป
ผิด
ถูกต้อง
บันทึกข้อมูลในERP
พิมพ์และจัดเก็บเอกสำรตำมเดือนของ
ปีงบประมำณ
ี
ผู้ปฏิบัติงำน : นำงสำวศิริพร เพยวส ำรำญ
15 ต.ค. 63 38

