Page 318 - flowchart-finance
P. 318
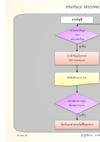
Interface ระบบทะเบียน (3JV) มำยังระบบ ERP งานบัญชี
งานบัญช ี หน่วยงานที่เกี่ยวข้อง
ตรวจสอบข้อมูล ไม่ถูกต้อง ส านักงานส่งเสริมงาน
จำก
ระบบทะเบียน ทะเบียนนักศึกษา
ตรวจสอบข้อมูลให้ถูกต้อง
ถูกต้อง
น ำเข้ำข้อมูลในระบบ
ERP (Interface)
จัดพิมพ์รำยงำน 3JV
แจ้งข้อมูลให้ส ำนักทะเบียน
ตรวจสอบควำมถูก ไม่ถูกต้อง ทรำบและด ำเนินกำรแก้ไข
ต้องของรำยงำน ให้ถูกต้อง
ถูกต้อง
จัดเก็บเอกสำรตำมวันที่ในเอกสำร
ผู้ปฏิบัติงำน : นำงสำวสุภำพร วงศ์ก้อม
15 ต.ค. 63 3

